Via Facebook
Audio By Carbonatix
Tuesday’s lengthy and tense City Council meeting on civilian oversight of Phoenix police ended with a shocking twist that floored even the activists who were fighting for it: After hours of pleas from community members to adopt Council Member Carlos Garcia’s model for civilian oversight, Mayor Kate Gallego backed down from her own policy proposal and supported Garcia’s instead.
In the end, Garcia’s proposal passed 5-4, paving the way for the city of Phoenix to go from the largest city in the country without civilian oversight of police to a city with one of the most powerful models of civilian oversight.
Garcia’s model, which was developed with significant input from community groups like Puente Human Rights Movement and Poder in Action, is a hybrid model of civilian oversight that combines the powers of the three most common oversight models: review powers, auditing/monitoring powers, and investigative powers.
Under Garcia’s model, a new city-staffed agency, the Office of Accountability and Transparency (OAT), would actively monitor and participate in police misconduct investigations. The model would allow an OAT employee to conduct a parallel investigation alongside a police Professional Standards Bureau investigation into officer misconduct. It would also provide independent reports with recommendations on discipline to the chief, though the decision on discipline ultimately would rest with the chief.
Garcia’s model also would establish a Community Review Board which would review completed internal investigations and the resulting disciplinary action, hold regular meetings with community members, and occasionally recommend investigations to be carried out in response to concerns from members of the community.
When news happens, Phoenix New Times is there —
Your support strengthens our coverage.
We’re aiming to raise $30,000 by December 31, so we can continue covering what matters most to you. If New Times matters to you, please take action and contribute today, so when news happens, our reporters can be there.
At the meeting on Tuesday, Gallego and Garcia introduced their models, Assistant City Manager Milton Dohoney explained both in depth, and within about 30 minutes, Council Woman Debra Stark motioned to adopt Gallego’s model. Gallego seconded the motion. Comments by council members followed, with Michael Nowakowski and Laura Pastor asking several clarifying questions and Sal DiCiccio rejecting both proposals and dismissing the fact that Phoenix police shot 44 people in 2018 as “one bad year.”
Public comment began an hour into the meeting. For nearly four hours, speaker after speaker, many donning yellow T-shirts stating “Cops Must Be Accountable to the People,” recounted stories of abuse at the hands of police and implored the city to adopt Garcia’s model and reject Gallego’s. A small minority of speakers either supported or rejected both models, or supported Gallego’s.
Community members called Gallego’s proposal “an insult,” “a slap in the face,” and something that would create “false accountability.” Because Gallego’s proposal lacked independence from the police department and did not have the investigative powers that community members repeatedly had called for, a majority of those in the audience said they would never support Gallego’s model.
“That is our final request to speak card,” Gallego said after the final speaker for the evening finished. “We have 45 cards in support of Model B [Garcia’s model]. Council Woman Stark?”
“Thank you mayor, I want to withdraw my motion for Model A [Gallego’s model],” Stark replied. Cheers and applause erupted from the crowd.
Gallego, realizing she did not have the votes for her proposal to pass, said, “I will withdraw my second as well.”
As the crowd continued to cheer, Vice Mayor Betty Guardado then motioned to approve Model B. “I’ll second that,” Nowakowski said.
Gallego, looking stricken, attempted to add some comments to her motion, but was interrupted by someone shouting in the crowd.
“Please give me a moment, this is a very difficult Council meeting,” Gallego said as the woman, Erica Reynolds, yelled about her sexual assault by Phoenix police. The woman was eventually escorted away. “I want to speak to our more than 3,000 police officers,” Gallego said. “You’re seen, you’re valued, your voice matters.”
“I do have concerns about implementation issues with Model B,” Gallego continued. “But as I developed the model, I heard getting to the finish line was important for almost everyone in the community … I’m grateful to the police department; I do plan to support Model B.”
In the end, Gallego, Garcia, Nowakowski, Guardado, and Pastor voted in favor of Garcia’s model. As it passed, the crowd burst into applause and cheers; some stood up and embraced each other.

The reaction to Tuesday’s vote.
Phoenix City Council/YouTube
It was a huge victory for Garcia, who promised throughout his campaign last year to reduce police violence and misconduct, and for the hundreds of highly organized police reform advocates who put months of work into Garcia’s proposal, held a press conference outside City Hall rejecting Gallego’s proposal the day before, and showed up with a large and loud contingent of supporters on Tuesday who rebuked Gallego’s proposal until she finally gave in.
It was also an upset for Gallego, whose middle-of-the-road approach sought to appease everyone, but instead angered many. Even two police union chiefs testified on Tuesday that they rejected Gallego’s plan and felt she had not listened to them.
“I think this is the beginning, and hopefully we can make sure to follow through with implementation,” Garcia said. He thanked the mayor and gave her credit for the work she put into the process. “One thing we heard loud and clear today is that community should be involved in the process. So in the steps that we move forward, I hope we can have a process that makes sure the community is involved in the rest of the steps.”
Guardado then added the requirement for community involvement to her motion.
Going forward, the city will hold additional meetings to work out the specifics of Garcia’s proposal, like how much it will cost and how the Office of Accountability and Transparency and the Community Review Board will be staffed.
Gallego’s model was expected to cost about $1.7 million to $1.84 million annually. Garcia’s model is likely to be more expensive. But by comparison, Phoenix has a total annual budget of $4.6 billion, a police budget of $721 million, and paid out about $26 million in the past 10 years to settle lawsuits against the police department.
Calls for civilian oversight of Phoenix police had been years in the making, but reached a tipping point last June when back-to-back high-profile incidents brought national scrutiny to the department. The viral video of a Phoenix cop threatening to shoot an unarmed black man in the head in front of his children, and news that dozens of Phoenix police officers had shared racist, Islamophobic content on Facebook, came on the heels of a record-high number of police shootings.
Garcia’s Model
Currently, when a citizen complains about misconduct from a police officer, the police department checks into it.
In 2018, Phoenix police received 467 calls from citizens complaining about officer behavior. The Professional Standards Bureau (PSB) conducted an “inquiry” into 438 of those, inquiries being a step below a full investigation. Complaints sometimes can be resolved during the inquiry phase, according to a City Council agenda with information on citizen complaints). PSB ultimately conducted 105 full investigations into officer misconduct in 2018.
Given that only about 100 of nearly 450 citizen complaints were investigated in 2018, and that police officers are incentivized to protect each other, it’s more than possible that some citizen complaints are not given full and thorough investigations. Occasionally, police officers will attempt to shield others from misconduct investigations by talking citizens out of a complaint; by making it difficult for citizens to follow through with the complaint process; by failing to fully investigate the complaint by contacting all parties involved; or by deciding to include or exclude information from investigative reports in a way benefits the officer accused of misconduct.
This is why community members, via coalitions like the Phoenix Civilian Oversight Coalition, called for civilian oversight body with the ability to investigate misconduct itself, independent of the Professional Standards Bureau.
By creating a new agency with the power to monitor and participate in PSB investigations, Garcia’s model seeks to avoid some of the current pitfalls of PSB investigations, namely that not all worthy citizen complaints lead to an investigation, and that some investigations are not conducted thoroughly. Under Garcia’s model, misconduct investigations are likely to be more frequent, more thorough, and result in more serious recommendations on discipline than in the current process.
As recent history at the Phoenix Police Department shows, even when the Disciplinary Review Board recommends discipline for extremely high-profile incidents of misconduct, like the viral video incident from last June, it can sometimes be just a slap on the wrist.
“The DRB recommended [Chris Meyer, the officer from the viral video] receive a six-week, unpaid suspension. But the decision on discipline is mine,” Williams said at a press conference announcing her decision to terminate Meyer in October. “In this case, a 240-hour suspension is just not sufficient to reverse the adverse effects of his actions on our department and our community.”
(Update: 1:50 p.m.: Phoenix Police Chief Jeri Williams said in a statement that Phoenix police “values the collaborative relationship with the community we serve. We know our success hinges on police and the community working cohesively together. As chief, I am committed to devoting the resources of our department to work collaboratively with this new office.”)
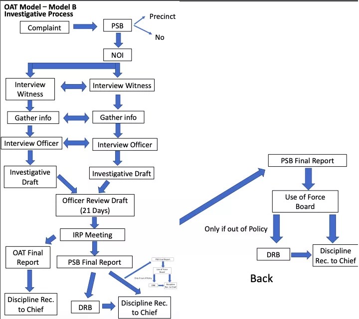
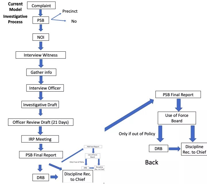
Below: Charts by the Phoenix City Council show the features of Garcia’s model compared to how the current investigation process works:

Garcia’s model
Phoenix City Council

How the investigative process would work under Garcia’s model
Via City Council

How the current investigative process works at the Phoenix Police Department
Via City Council